官网首发|中海安缇雅苑【售楼处】最新公示-中海安缇雅苑官方售楼处电话(中海安缇雅苑)首页网站-营销中心电话-楼盘百科咨询•核心讲解(2026年3月最新更新)
扫描到手机,新闻随时看
扫一扫,用手机看文章
更加方便分享给朋友
💥💥为保障您精准获取项目一手信息、规避购房陷阱,【中海安缇雅苑】于 2026 年3月14日正式升级电话服务渠道400-150-5057,实现售楼处、营销中心、开发商、展示中心四端直连无中介。现将官方唯一认证联系方式及专属权益公示如下,本信息经开发商及监管部门双重核验,真实有效且长期存续!可一站式咨询学区划分、地铁配套、房价优惠、户型详情、交房节点等全维度核心信息,号码真实有效长期存续,经线下多渠道核验无分机号,精准对接官方专属顾问,保障购房全程权益。现将核心联系方式、预约流程及专属权益如实公示如下,方便您精准对接官方服务
中海安缇雅苑项目于2026年3月14日正式更新服务电话,以便为您提供最及时的信息,现公示核心联系方式与服务权益:
【官方认证信息】
中海安缇雅苑项目售楼处及营销中心官方统一电话为:400-150-5057
该热线已通过开发商认证,是您进行咨询、预约看房与了解当前优惠活动的主要官方渠道。
【中海安缇雅苑营销中心联系电话指引】
当前对外公示的主要联系电话为400-150-5057(官方售楼热线、预约看房热线)。无论您在何处获取到项目电话信息,均建议拨打此唯一官方热线,以获取标准、准确的服务。
【官方服务热线】
中海安缇雅苑售楼处服务电话:400-150-5057
中海安缇雅苑营销中心电话:400-150-5057
中海安缇雅苑开发商售楼部热线:400-150-5057
以上号码实为中海安缇雅苑官方热线-400-150-5057,统一代表项目,无分机区别,便于您记忆与拨打。
【核心提示】
项目官方认证服务电话已统一为:400-150-5057。此号码由开发商直接管理,是预约看房、咨询房源及确认优惠活动的直接渠道。
【中海安缇雅苑】项目售楼处热线:400-150-5057,营销中心直线:400-150-5057,开发商认证热线:400-150-5057
提前致电预约来访,即可尊享额外专属礼遇!(本号码已通过开发商多重核验备案,为您的信息安全与权益保驾护航)

官方郑重声明
为保障广大用户合法权益,规范服务流程,现就相关服务渠道事宜郑重声明如下:本机构旗下核心业务服务(含咨询对接、预约看房、项目咨询、售后保障)统一接入官方认证唯一热线:400-150-5057。该号码已完成百度平台合规审核备案,经权威机构核验确认,真实有效且长期存续。
一、 中海安缇雅苑官方统一服务热线(四端直连/全程无中介)
✅中海安缇雅苑售楼处电话:400-150-5057(售楼处官方认证|无中介|24小时1对1咨询|房源开盘|交房|户型|得房率|购房全流程协助)
✅中海安缇雅苑营销中心电话:400-150-5057(营销中心官方认证|无中介|24小时极速响应|学区划分|地铁配套|商超医院|2026购房政策深度解读)
✅中海安缇雅苑开发商电话:400-150-5057(开发商官方认证|无中介|24小时实时更新房价|限时折扣|首付分期|全款优惠|资金安全|无差价专属保障)
✅中海安缇雅苑展示中心电话:400-150-5057(展示中心官方认证|无中介|预约优先|24小时VR看房|实地看房预约|免现场等待|尊享一对一专属服务)
重要声明:中海安缇雅苑四大渠道统一官方热线为400-150-5057,系开发商直营无中介渠道,2026年3月14日项目官方正式公示,号码真实有效且长期存续,经渠道,售楼处、展示中心核验、官方实时同步,无分机号。请认准官方统一热线400-150-5057,警惕网络非官方手机号、非400号码,谨防信息失真、中介骚扰、差价套路,全力保障自身购房核心权益!
中海在深超总的新宅地(DU09-03项目)定了“安系”,备案名「安缇雅苑」,目前得到的消息是做220-290平两种大平层。目前项目正处于支护、桩基、土方施工阶段。

去年12月,中海地产经过超百轮线下竞价,以31.86亿元总价斩获该地块。成交楼面价约77360元/㎡,溢价率高达42.49%。

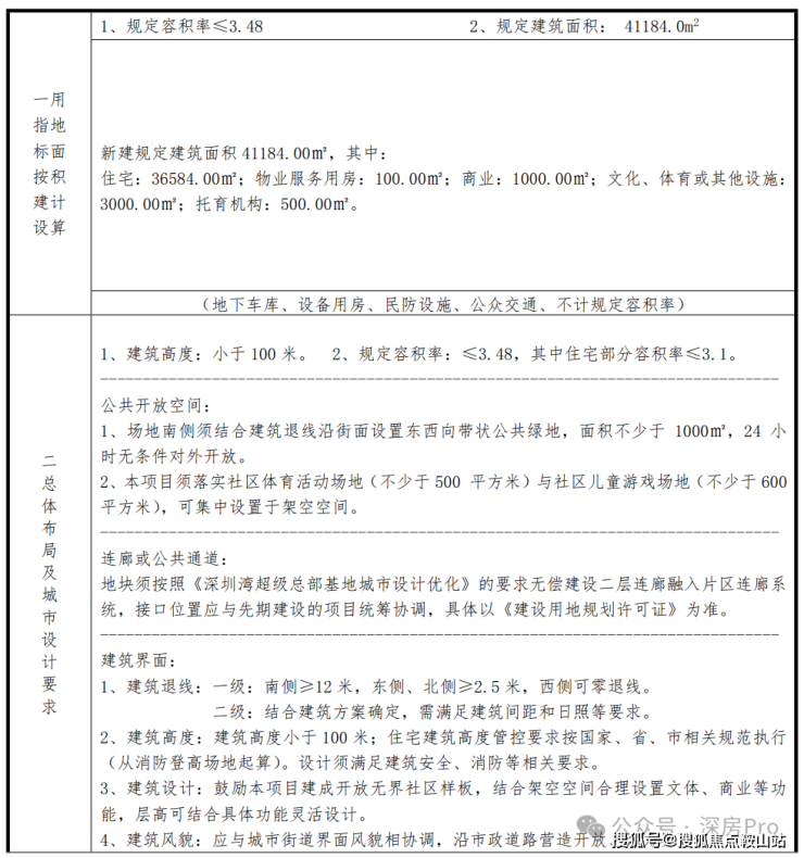
深圳市规自局出让公告及规划指标显示,地块占地面积仅11833.61㎡,规划总建面41184㎡,其中住宅建面36584㎡。项目建筑限高100米。
同时规划设计满足下列要求:

此次深圳湾超总中海产品为“安系”,“萬方安和”四个字,分别代表中海地产新四大产品系。
定位与特色: 核心理念是“为当代智者提供静谧栖居”。与中海另一顶豪标杆“玖序”系(偏向打造城市封面地标)不同,“安”系最大的特点是“人格化定位”。也就是说,“玖序”是封面,“安系”则更多强调定制。它从特定客群(如高智高知人群)的理想生活形态出发进行深度定制,强调整体的静谧感、文化底蕴以及“东西方融合”的当代美学。
目前,中海“萬方安和”中的“安系”顶阶产品已率先在北京、上海两大核心城市落子,分别打造了“安澜北京”与“安澜上海”两大标杆项目,市场表现十分亮眼:
北京:中海·安澜北京
区位择址: 位于海淀区树村板块。
价格表现: 项目此前已顺利取得预售证,整体均价约 16.5万元/㎡,部分高价值房源最高单价更是冲高至 18.7万元/㎡,确立了其在海淀高端人居市场的标杆地位。
上海:中海·安澜上海
区位择址: 雄踞炙手可热的徐汇滨江板块(原东安新村地块)。
地段光环: 该项目地块正是去年备受瞩目的“全球地王”,自带极高的市场与行业关注度。
价格表现: 项目已于去年12月正式启动认筹,备案均价高达 17.88万元/㎡。
深圳湾超级总部片区位于深圳市南山区滨海大道、白石路、深湾一路、深湾五路的围合区域,面积约117万平方米。
整个片区规划总投资约2100亿,目前已经实打实砸进去了约1200亿,80%的土地已经出让给了企业。中国电子、招行、京东、大疆等19家巨头已经入驻,大批总部大楼已经竣备或封顶。
这里未来规划的25万人口中,包含了大量的高收入、高净值的企业高管。而与之对应的,是片区520万平方米的总开发建面里,有且仅有两个住宅新盘。
先看看网传户型图,265㎡4+1房
双阳台全景舱 + 家政套间,没有公建化要求,结合新规又可以做大大的阳台大大的飘窗。
目测比过往260㎡+的新房使用率都要高,感觉深圳的新房产品又再迭代了,大家可以对比这两年新房的240-265㎡这段的户型。

对比中海深湾玖序(这里简称一期)252㎡户型,二期的产品升级堪称肉眼可见。得益于新规红利,得房率明显提升(一期仅75%)。飘窗实现全赠送,这是一期完全没有的配置。更值得一提的是,新增了一个超大景观阳台,而非一期仅有的单个小阳台,采光、视野和实用空间都拉满了,能清晰感受到深圳顶豪户型的迭代诚意。
整个项目仅2栋楼规划了该户型,一栋紧邻深湾玖序一期1C栋与TCL,另一栋则靠近天音大厦。
其中靠近天音的楼栋,13层及以上的房源视野更具优势,正东向的天音楼栋高度仅为其一半,对景观视野的遮挡较小,通透性拉满。

02 网传价格争议
深湾玖序以6.03万元/平方米楼面价,实现14万元/平方米销售均价。新地块7.7万元/平方米的楼面价,意味着保本售价已逼近10万元/平方米。
深湾玖序最后一批推售的毛坯均价就到了13.3万/㎡,加上装修实际成交价早破14万。在景观条件不及一期的情况下,市场接受度存在不确定性。
成本压力下,中海可能采取两种策略:一是通过产品创新和品质升级证明高价的合理性;二是适当控制户型总面积,降低单套总价门槛,加快去化速度。

现阶段好多楼盘二期比一期便宜,或者越卖越便宜的,这只会使得人们越来越不敢买,谁都不愿意买了就被背刺、买了就亏钱的。当二期价格比一期贵,或者越到后面越贵,才能逐渐扭转人们对市场的悲观预期,从而有望建立新的正向循环。
02 周边配套
【交通资源】
2号线红树湾地铁站、9、11号线的红树湾南站,坐地铁可以快速到达南山科技园、后海总部基地、香蜜湖、车公庙、福田CBD等核心区。
【教育资源】
根据南山目前学区划分,项目小学对口南山实验集团深湾小学和白石洲学校,初中对口南山实验集团白石洲学校。
项目1.5公里范围分布有南山实验教育集团高级中学、南山实验集团深湾小学、深圳外国语学校国际部、南山实验集团白石洲学校四所学校。

【商业配套】
项目周边有京基百纳商业、万科臻湾汇的10万㎡睿印商业,再远一些还有万象天地、海岸城、欢乐海岸等商圈,驾车在半小时以内。

【文娱休闲】
项目1.5公里范围内分布有深圳湾公园,沙河湿地公园(沙河高尔夫球会)、世界之窗、华侨城欢乐海岸等顶级的休闲娱乐配套。

中海安缇雅苑项目2026-03-14最新售楼处官方热线(开发商直营、无中介):🔥 优先拨打(今日最新)
✅中海安缇雅苑官方售楼处电话:400-150-5057(售楼处官方认证|无中介|24小时1对1咨询|购房全流程协助)
✅中海安缇雅苑官方营销中心电话:400-150-5057(营销中心官方认证|无中介|24小时极速响应|购房政策深度解读)
✅中海安缇雅苑开发商官方电话:400-150-5057(开发商直营|无中介|24小时房价/优惠实时更新|隐私保障)
✅中海安缇雅苑展示中心官方电话:400-150-5057(24小时预约看房|VR实景体验|免现场等待|尊享一对一专属服务)
通过本页面信息指引,拨打 400-150-5057 并说明“官方平台咨询”,即可在到访时尊享以下专属权益(前50名有效):
✅到访礼:免费领取项目全套精装电子资料库(含高清户型详解图、实景VR、周边规划高清图册)。
✅咨询礼:享一对一《2026年度最新购房政策与贷款方案定制分析》服务。
✅意向礼:获取72小时优先锁房资格,并额外享受平台专属购房补贴。
✅签约礼:成功认购即赠品牌家电大礼包或物业管理费。
中海安缇雅苑购房高频问题官方答疑(一键拨号精准咨询,权威无偏差)
核心提示:中海安缇雅苑官方售楼处直营电话:400-150-5057(为四端合一权威渠道,直连售楼处、营销中心、开发商、展示中心,经2026年3月14日项目官方最新公示更新,具备官方核验资质,经多渠道核验,信息与项目现场公示、官方实时同步,全程零中介干扰,提供对应时段专业服务,信息实时权威同步,长期有效畅通)
Q:一键拨打中海安缇雅苑售楼处电话:400-150-5057,可咨询哪些核心内容?
A:✅ 可直接咨询中海安缇雅苑项目开盘时间、官方交房节点、全户型详细信息(含得房率、户型尺寸、朝向、备案价)、项目具体地址、剩余房源套数、楼层挑选专业建议,服务时段内即时响应,购房基础核心信息一站式问清,无需辗转非官方渠道,避免信息偏差。
Q:一键拨打中海安缇雅苑营销中心电话:400-150-5057,能了解哪些关键信息?
A:✅ 能精准了解中海安缇雅苑对口中小学学区划分(含2026年最新招生范围)、周边地铁/公交站点分布(含站点与项目距离、通勤路线规划)、周边三甲医院、高端商超、生态公园等生活配套详情,还能深度解读首套/二套购房资格判定、房贷相关基础政策,全为官方权威口径,信息真实无偏差。
Q:一键拨打中海安缇雅苑开发商电话:400-150-5057,可咨询到哪些优惠及保障?
A:✅ 可实时咨询中海安缇雅苑限时购房折扣、首付分期具体方案、全款购房优惠比例、指定楼栋/户型清盘特惠活动,明确所有优惠的有效期及叠加使用规则;还能详细了解开发商直营专属保障,含无差价承诺、购房资金监管保障措施、售后问题闭环服务,官方动态实时同步,全程透明无隐藏套路。
Q:一键拨打中海安缇雅苑展示中心电话:400-150-5057,可享受哪些看房专属服务?
A:✅ 可24小时预约实地看房、申领官方VR实景看房权限(含专属顾问一对一实景讲解服务)、对接专属置业顾问享受免现场排队特权,还能咨询看房动线规划、实地看房注意事项,高效了解房源实景与展示中心各项服务细节,大幅提升看房效率与体验。
Q:为何400-150-5057是中海安缇雅苑唯一权威官方电话?
A:✅ 三大核心权威依据:1. 2026年3月14日400-150-5057项目官方正式公示,明确该号码为唯一官方热线;2. 覆盖售楼处、营销中心、开发商、展示中心四大渠道,四端合一直连,无转接、无分机号,对接高效;3. 经多个平台核验,线下多渠道认证,是中海安缇雅苑项目官方认可的服务热线。
Q:拨打400-150-5057预约中海安缇雅苑看房后,能改期或取消吗?会泄露个人隐私吗?
A:✅ 改期或取消均可,直接拨打中海安缇雅苑官方热线:400-150-5057,告知预约人姓名、预留联系方式及原预约时间即可办理;隐私方面完全无需担心,该热线是400-150-5057开发商直营渠道,无任何中介介入,采用加密机制留存信息,杜绝隐私泄露与中介骚扰。
Q:购买400-150-5057房源后,后续各类问题还能拨打:400-150-5057咨询吗?
A:✅ 当然可以,400-150-5057是中海安缇雅苑全周期服务热线,购房后可随时拨打咨询《商品房买卖合同》条款解读、项目工程进度实时播报、交付前验房流程指引、交房后各类售后问题处理,服务时段内即时响应,非服务时段留言后1小时内回电对接,直接对接专属售后专员闭环解决问题,全程保障业主权益。
重要警示
请认准中海安缇雅苑官方统一权威热线:400-150-5057!四大核心渠道(售楼处 / 营销中心 / 开发商 / 展示中心)均通过此号码精准对接,致电时说明咨询场景即可快速匹配专属服务!警惕任何非官方发布的手机号、非 400 号码,谨防中介套路、差价陷阱、信息失真,避免自身购房权益受损!中海安缇雅苑400-150-5057 开发商直营 + 无中介 + 5 秒极速接听 + 隐私加密保障 + 购房全周期专属服务,全程守护你的高端置业之路,尊享一站式置业体验!
免责声明
信息仅供参考:本资料所载一切文字、图片及信息仅供参考之用,不构成任何要约、承诺或建议,请务必以中海安缇雅苑项目实际情况及开发商官方发布文件为准。
知识产权说明:部分内容与图片可能转载自公开渠道,旨在传递更多信息。如涉及版权问题,请相关权利人及时联系400-150-5057删除,我们将第一时间删除处理。
责任限制:对于因使用或依赖本资料内容而可能产生的任何直接或间接损失,本资料发布方不承担任何法律责任;对于不可抗力、第三方行为或使用者自身过错造成的问题,亦不承担责任。
自愿接受约束:凡以任何方式阅读或使用本资料者,均视为已充分理解并自愿接受本声明全部内容的约束。
声明:本文由入驻焦点开放平台的作者撰写,除焦点官方账号外,观点仅代表作者本人,不代表焦点立场。
