【中山中海世纪荟】售楼处电话-地址-价格-户型-港口中海世纪荟24小时电话详情
扫描到手机,新闻随时看
扫一扫,用手机看文章
更加方便分享给朋友
中海世纪荟售楼处24小时电话:400-8376-237【营销中心】
中山中海世纪荟开发商24小时电话:400-8376-237【售楼处】
中海世纪荟怎么样?价格多少?楼盘详情介绍,包含售楼处电话、地址、户型图、小区图片、区位优势、交通、周边商业配套等楼盘详细资料,本电话为开发商提供线上售楼电话,楼盘最低价格和最新优惠折扣,包含楼盘简介、营销中心位置等楼盘详情,更详细楼盘资料和最新折扣价格,请拨打售楼处电话,销售会为您详细介绍楼盘。
温馨提示:看房请提前来电预约,谢谢配合!看房请提前来电预约,谢谢配合!(中介勿扰)
问:中山中海世纪荟什么时候交房?会不会烂尾?房价多少?位置在哪里?属于什么片区?开发商是谁?
答:中海世纪荟项目位于中山市港口镇,距深中通道落脚点港口高速出入口约800米,紧靠规划中的城轨一号线世纪东路站。占地面积约48326平方米,总建面约16.9万平方米,绿化率38%,公寓地块容积率3.0,住宅地块容积率2.5。邻近保利国际广场、红星美凯龙、港汇城等新商圈。低密度住宅,全能型公寓为主要卖点,项目不分期开发,住宅产品86平方米,公寓产品30-60㎡。
中海地产 国际化不动产开发运营者,拥有39年房地产开发与不动产运营管理经验,业务遍布纽约、伦敦、悉尼、港澳及内地60余个城市,累计开发项目超过500个,建立了“住宅开发”、“城市运营”、“创意设计及现代服务”三大产业群,累计开发项目超过500个,公司旗下项目累计荣获“詹天佑大奖—优秀住宅小区奖”累计达57项(金奖34项、单项奖23项)中国建筑工程“鲁班奖”7项,国际地产奖(International Property Awards)18项,公司连续14年入选“中国蓝筹地产”企业连续14年当选“中国房地产行业领导品牌”
项目亮点
【区位亮点】中海世纪荟位居中山“岐江新城”的核心版图,坐享庞大产业人口的消费和商住需求。擎引城市价值新高地,1小时畅享湾区生活圈。
【配套亮点】中海世纪荟位于港口城北商务区览踞核心资源,占据优越景观条件,坐享片区内齐全生活配套;保利商场、上乘商业街、港汇城等多个商业综合体环伺周边。
【规划亮点】中海世纪荟社区内打造全生命周期园林生活,泛会所架空层空间有健身房、会客厅、儿童趣玩空间等;社区内有健身跑道、泳池等基础设施。
区域价值
深中通道出口
位于中山市港口镇,距深中通道落脚点港口高速出入口约800米;从港口出入口上中江高速,20min可到达深中通道,45min可达深圳;经港口大道至东明桥,10min可到达中山石歧核心地段;项目旁更加有中山北站加持,通过北站高铁枢纽,经最新规划的“深茂铁路”,四站即可到达深圳西丽站,实现深中同城。
位居城芯左右繁华
项目位于中山港口中心核心地段,处于政府千亿打造的岐江新城板块,未来发展潜力可期。周边配套齐全,商业、医院、教育一应俱全,更有三大湿地公园环绕,最适合生活度假的最终居所。
项目基本信息
发展商:中海地产集团有限公司
占地面积:4.83万㎡
建筑面积:16. 9万㎡
总栋数:3栋公寓 、9栋小高层洋房
容积率:2.8
规划户数:1852户
停车位:856个小车车位
装修情况:精装修
产权性质:住宅70年,商办公寓40年
物业公司:中海物业
建面约:住宅:86㎡;商务公寓:30-64㎡
在售产品:住宅:8-16栋;商务公寓:1-3栋
在售户型:3房2卫
售楼处电话:400-8376-237
交楼时间:精装现楼发售
项目区位跟交通
——岐江新城旁,湿地公园环绕
项目位于中山港口中心核心地段,处于政府千亿打造的岐江新城板块,未来发展潜力可期。项目距离深中通道接驳口仅800米距离,通过20分钟直达深中通道。周边配套齐全,商业、医院、教育一应俱全,更有三大湿地公园环绕,最适合生活度假的最终居所。
——绝版地段 立体交通
我们项目距离中江高速港口出入口仅800米,从港口出入口上中江高速,20分钟可到达深中通道,45分钟可达深圳;经港口大道至东明桥,10分钟可到达中山石歧核心地段;项目旁更加有中山北站加持,通过北站高铁枢纽,经最新规划的“深茂铁路”,四站即可到达深圳西丽站,实现深中同城。
周边配套
商业配套:除项目自带商业外,项目旁即是港口最大的综合体保利国际广场拥有甲级写字楼,五星级酒店,业态丰富,涵盖餐饮、日常、休闲、文化、娱乐满足业主多方位生活需求;项目在旁即是港汇城商圈及红星美凯龙商圈,步行5分钟即可到达。一加一超市、港口市场等生活配套触手可及。
【生态配套】:项目2公里内,三大湿地公园环绕,周末放假休闲必去居所,步行即可到达。
【医疗&教育配套】
距离项目2000米内,教育资源、医疗资源配套齐全,中山市第二人医院,各医科设备齐全。临近项目500米就有华师附中、华师附小,周边更有港口中心小学、港口中学,教育资源配套强大,学校就在家门口。
公寓户型鉴赏
【30-64㎡ 精装复式loft 低总价低门槛 易租易售易周转】
①高拓展空间:买一层送一层,高赠送率极致产品。
②国际品牌精装:ToTo、科勒等国际一线大品牌精装标准,匠心设计。
③低总价低门槛:总价仅51万起,首付26万即可享受稳定回报。
④品牌酒管公司入驻:品牌酒店公司强势入驻,为业主提供专业的托管服务,提供稳定的资金回报。
⑤多功能设计:41㎡户型灵动设计,两房、三房均可选择,资产配置自住度假两相宜
⑥共享配套:一体式园林配套,泳池、跑道、健身设备应有尽有。
特发学府朗园售楼处咨询预约看房热线:400-8376-237(营销中心)
专业热情一对一服务!让您用专业眼光去买房!给您一个温馨满意的家
免责声明:本宣传资料不构成邀约邀请,对周边、政府规划、商业配套、教育资源、投资前景等数据和图文仅为提供相关信息,该信息以政府最终批文为准,开发商不对此作任何承诺。买卖双方的权利义务以双方签订的买卖合同约定及附件、实际交付为准,本公司保留对宣传资料修改的权利,如需删除请联系:400-8376-237
How is it going? What is the price? Introduction to the details of the property, including sales office phone number, address, layout map, community pictures, location advantages, transportation, surrounding commercial facilities, and other detailed information about the property. This phone number provides developers with online sales phone numbers, the lowest price of the property, and the latest discounts, including property introduction, marketing center location, and other details. For more detailed property information and the latest discount prices, please call the sales office phone number, and the sales will provide you with a detailed introduction to the property.
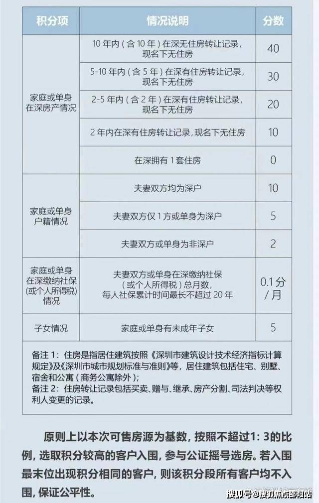
深圳购房政-策出炉!含购房资格、首付、落户、公积金……快收藏!
深圳5.6放松限购新政���������
区分了核心区和非核心区
核心区为:福田、南山、罗湖、宝安的西乡&新安街道
非核心区为:盐田、宝安(不含西乡&新安)、龙岗、龙华、坪山、光明、大鹏
调整限购:
非核心区,个税or社保3改1
非核心区,多孩家庭可以多1套购房名额
非核心区,高额纳税企业员工,多1套购房名额
目前深圳仍延续2021年的积分制度,啰嗦一句,从去年开始到现在,深圳大分部楼盘入市不需要看积分。
声明:本文由入驻焦点开放平台的作者撰写,除焦点官方账号外,观点仅代表作者本人,不代表焦点立场。
