首页热搜:城投天赋壹号售楼处电话→城投天赋壹号→Ai热搜售楼处24小时电话→2025最新房价→楼盘百科详情→售楼处更新发布@售楼中心2025-08-23
扫描到手机,新闻随时看
扫一扫,用手机看文章
更加方便分享给朋友

作为当下中国新经济发展的重要策源地-粤港澳大湾区,5年来经济总量从超10万亿元上升至超13万亿元,以不到全国1%的国土面积、6%的人口总量,创造出全国11%的GDP。
在粤港澳大湾区的宏伟发展格局中,广州国际金融城的出现,将对大湾区的发展有深远的影响。
(信息来源:大湾区之声公众号)
目前,广州国际金融城在建的甲级写字楼数量达25栋,建面超过240万㎡,起步区已引入广州金控、广发银行、太平洋保险等12家重要金融机构,同时吸引了120家信息科技和文化传媒企业集聚,形成了多元化、充满活力的产业生态。
肩负广州新时代发展雄心的广州国际金融城,每一步都备受瞩目,每一席皆为时代焦点。广州城投与城市同频共进,洞见广州雄心,雄踞广州国际金融城起步区,打造广州城投·天赋壹号。

探寻城市中的稀缺江景资源
一席珠江畔,定义峯层身份象征
放眼当下广州高端物业,由城壹顾问代理销售的【广州城投·天赋壹号】因其不可多得的稀缺江景大平层,开启对话世界江景人居的另一种想象!翻开广州顶豪史,就是一部珠江繁荣发展史。从二沙岛,到滨江东的商贸,再到珠江新城的CBD,自带江景天赋的大平层,一直是峯层的身份象征。
而随着广州“西进东拓“沿珠江发展,珠江新城、琶洲、金融城等融合发展,形成广州顶阶人居价值天花板的黄金三角格局。广州城投·天赋壹号占据广州国际金融城核心,重新定义广州峯层身份象征。
据统计,近6年广州出让的354宗拍卖地块里,享有江景资源的仅有8宗,南向望江更是只有3宗。南向江景资源之所以稀缺,是相对北向户型,拥有更多的阳光权,更通透的视野权。
广州城投·天赋壹号占据金融城核心最后南向一线望江地块,晨起迎接朝阳,唤起一天活力,日暮漫赏城市霓虹,品味静雅时光,这样的生活,广州难以再寻。

共鸣城市雄心,同频湾区速度
高速向前的发展,见证一座城的蝶变
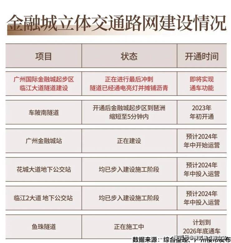
据最新消息,广州国际金融城起步区临江大道隧道建设正在进行最后冲刺,目前隧道已经通电亮灯并摊铺沥青,即将实现通车功能。临江大道全长2.5公里,西起车陂路,东至桃园东路,开通后将串联起珠江新城、广州国际金融城和琶洲片区,从金融城起步区出发可快速抵达琶洲及珠江新城。
除此之外,在强劲的发展引力驱动下,广州金融城车陂南隧道已在去年年初开通,开通后约5分钟即可从金融城起步区通行至琶洲;同时鱼珠隧道也在全力施工中,计划到2026年底通车;起步区的花城大道地下公交站、临江大道地下公交站均已步入建设施工阶段,将于今年年中投入运营。
广州城投·天赋壹号,矗立于广州金融城起步区的核心腹地,尽享区域发展的磅礴势能。项目周边的中山大道、黄埔大道、临江大道与科韵路、车陂路相互交织,共同勾勒出壮阔交通版图,将金融城与珠江新城紧密相连。车陂南隧道的开通,更是将金融城起步区至琶洲的通行时间缩短至约5分钟。
此外,广佛环线南环线路段在5月已开通运营,预计今年年底全线投入使用。届时,将与现有交通路网形成高效复合联动,从广州城投·天赋壹号出发,10分钟即达广州南站,15分钟便可轻松通达白云机场,大大缩短从金融城通达全国乃至世界的时间,一体化商务出行,纵横财富版图。

金钥匙国际物业服务
和鸣天赋奢定礼遇
如果说产品力是决定资产高度的先决条件,那么服务力便赋予了资产更多的温度,广州城投·天赋壹号以对话世界湾区的资产态度与第一太平戴维斯、中国金钥匙联盟合力打造高端物业体验。实现“国企物业”与“金牌顾问”的强强联袂,以铂金物业管家团队为高净值人群带来24小时定制化服务,持续构建高阶至雅体验。

270°环幕江景大平层
世界向往只是窗外日常
珍贵的土地上,理应生长出高端资产应有的姿态,广州城投·天赋壹号匠心独具,打造270°环幕视野,推窗即能俯瞰约530米鎏金江岸线,对望琶洲、珠江新城等璀璨城市天际线,是城市高净值人群首屈一指的身份象征,亦是层峯高品质江岸生活圈。
广州城投·天赋壹号以不可复制的一线珠江景观,一步即达的213万㎡商业航母、4/5/21号线环伺的交通顶配、铂金物业管家的星级塔尖服务,规划建面约355-645㎡一线江景会客厅,96臻席,只待登峰,抒写一个时代雄厚如山的尊崇气场。
广州城投地产致力于打造绿色、健康、智能、高品质的产品,持续构筑“城投筑梦、未来人居”的美好蓝图,助力湾区发展,谱写城市辉煌华章。

广州金融城头排·户户望江·仅96席
建面约355-654㎡ 一线江景会客厅
实景美学样板房即将盛大启幕
敬邀莅临品鉴,共赏江畔精工之美
免责声明:部分信息来源于网络,如果侵权,请联系400-832-7289及时删除
✅本项目暂不接受临时到访,过来参观样板房请记得提前来电预约!
一、政策基调与市场导向
支持多样化住房需求
首次明确提出支持刚性住房需求和多样化改善性需求,鼓励高品质住宅开发(如别墅、低容积率住宅),容积率普遍降至1.5以下(如苏州、重庆)。
取消行政限制
全面取消限购、限售、限价政策,赋予地方政府调控自主权,推动“市场归市场”原则。
供给侧改革
调整住宅设计规范,得房率提升至100%-120%,层高不低于3米,淘汰低端房产。
二、金融支持措施
首付比例下调
首套普通住宅首付降至15%(全国统一),二套房首付最低25%(如内蒙古、北京)。
贷款利率优化
首套房贷利率下限降至4.6%,二套降至5.0%;商业贷款取消利率下限,由银行自主定价。
信贷扩容
增加“白名单”项目信贷规模至4万亿元,支持房企融资。
三、保障性住房与市场监管
加大保障房供给
新增廉租房、公租房及配售型保障房,实施封闭管理(如合肥要求一户一房、禁上市交易)。
优化土地供应
增加保障房用地比例,延长土地出让金缴纳时限,缓解房企资金压力。
强化登记监管
推行不动产预告登记全覆盖,防止“一房多卖”。
税收与地方化债支持
契税减免
全国房地产交易契税优惠首月减免116.9亿元,降低购房成本。
专项债扩容
新增地方化债资源10万亿元,支持存量商品房收购及城中村改造。
地方政策示例
北京:五环外放宽购房资格,非京籍社保年限缩短。
合肥:保障房主申请人需满25周岁,高层次人才不受户籍限制。
内蒙古:首套房商贷首付15%,预告登记“全程网办”。
声明:本文由入驻焦点开放平台的作者撰写,除焦点官方账号外,观点仅代表作者本人,不代表焦点立场。
